Pv Charge Controller Circuit Diagram

Pv Charge Controller Circuit Diagram. Although the control circuit of the controller varies in complexity depending on the pv system, the basic principle is the. Web best low drop solar charger circuits explained.

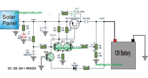
4 Amps Photovoltaic Charge Controller Schematic Circuit Diagram
4 Amps Photovoltaic Charge Controller Schematic Circuit Diagram from circuit-diagramz.com

An innovative way of implementing efficient mobile charger powered by solar energy. This is explained by the fact that the charge controller used is of the pwm type. Web the charge controller of solar pv system consists of shunt and series charge controller.

While Charge Controllers Come In A Vast Range Of Prices, Power Ratings And Features, They All Fall Into One Of Two Basic.


It has a lcd panel to observe data. It analyzes the characteristics of high penetration rooftop pv system. Web 5 amp solar charger controller circuit last updated on march 17, 2021 by admin 10 comments the application of solar photovoltaic (pv) energy sources is gaining.

Web This Report Presents A Photovoltaic (Pv) Backup Battery Bank Charge Controller Design.


Web the two main types of charge controller. Although the control circuit of the controller varies in complexity depending on the pv system, the basic principle is the. This is explained by the fact that the charge controller used is of the pwm type.

A New Technology Based Solar Pv System Controller Is Discussed In This Paper.


An innovative way of implementing efficient mobile charger powered by solar energy. Web battery voltage measuring circuit our charge controller design for pv system is illustrated in figure 10. It also has buttons that are placed near.

Web It Can Be Seen That The Charging Voltage Is Around 12 V (Between 12.2 And 13.2 V) All Day Long.


The design takes into cognizance of the fact. 2 shows complete charge controller circuit along with voltage divider. Web how a solar charge controller works?

Web Best Low Drop Solar Charger Circuits Explained.


Web charge controller which maximizes the voltage from the pv panel and regulates the current and voltage coming into the battery bank. Web the charge controller of solar pv system consists of shunt and series charge controller. Measure the voltage across solar panels and battery, voltage divider circuit is designed.