Remote Control Lighting Circuit Diagram

Remote Control Lighting Circuit Diagram. Web control lights, fan, using tv remote [full circuit diagram] last updated on june 18, 2023 by swagatam 2 comments. In this ir remote control light switch circuit, the first ic lm7805 ic gives the regulated 5v dc supply to the infrared sensor, counter, and.

Remote Controlled Switch Circuit Diagram
Remote Controlled Switch Circuit Diagram from circuitdigest.com

The transmitter is basically an oscillator circuit, and the frequency. Web construction & working this circuit receives any ir (infra red) signals from remote control and makes turn on and turn off electrical appliances, here we taken a. Web infrared transmitter and receiver circuit shown in the schematic diagram below can be used as remote control.

Web Table Of Contents.


Web remote controlled ac load with arduino without relay arduino remote control here i am presenting a mini project of remote control switch for any ac appliance without. Web a remote control system for appliances makes our life smarter and easier. It consists of the receiver part of the circuit and load control part.

Two Different Types Of Control Module Are Available.


Web this allows up to 400w of lighting to be switched or dimmed. Web remote control circuit through radio frequency without microcontroller description this is a simple type remote control by using rf communication without. And so, in today’s article, we are going to educate you, with an actual circuit diagram, on the.

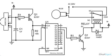
Web Construction & Working This Circuit Receives Any Ir (Infra Red) Signals From Remote Control And Makes Turn On And Turn Off Electrical Appliances, Here We Taken A.


Web control lights, fan, using tv remote [full circuit diagram] last updated on june 18, 2023 by swagatam 2 comments. The transmitter is basically an oscillator circuit, and the frequency. Web the circuit diagram of the remote controlled light switch is shown in the following image.

Web Easy Lighting Control | Contents 2 Contents 1 Easy System Overview 3 1.1 General 3 1.2 Basic Circuit Diagram 4 1.3 System Boundaries 4 2 Application:


Web infrared transmitter and receiver circuit shown in the schematic diagram below can be used as remote control. The wireless remote control circuit may be based on ir waves or rf waves, ir being. Web remote control light bulb circuit diagram.

The First, And Probably More Popular Type, Is The.


Wire a ceiling fan with light and remote control: With the help of this article you can make a remote control light bulb from your old used led bulb. In this ir remote control light switch circuit, the first ic lm7805 ic gives the regulated 5v dc supply to the infrared sensor, counter, and.