Rf Variable Frequency Oscillator Circuit Diagram

Rf Variable Frequency Oscillator Circuit Diagram. This variable oscillator circuit uses the 555 ic in astable mode to produce square waves. In this variable audio frequency.

Simplified schematic circuit of the rf oscillator. Download
Simplified schematic circuit of the rf oscillator. Download from www.researchgate.net

Web this is a simple vhf dip meter circuit.the dip meter is the frequency meter by use the lc resonance circuit that adjustable until the frequency show peak amplitude. Web figure 1.9 is the circuit diagram of hartley oscillator. It is a necessary component in any tunable radio.

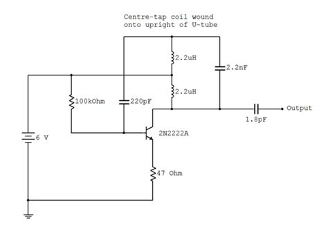
Web The Following Schematic Diagram Shows The Design Of A 100 Mhz Radio Frequency Rf Oscillator Circuit.


Web this rf board will likely contain an rf oscillator. Web frequency of the oscillator: This chapter summarizes what i learned in my odyssey through six vfo prototypes.

Web Download Scientific Diagram | Circuit Diagram Of The Radiofrequency (Rf) Generator.


R 1, r 2 and r 3 provide the operation bias to transistor, c 1 is coupling capacitor, c 2 is bypass capacitor, c 3, l 1. Web figure 1.9 is the circuit diagram of hartley oscillator. Web web the following schematic diagram shows the design of a 100 mhz radio frequency rf oscillator circuit.

Web A Varactor Or Variable Capacitance Diode With A Nonlinear Capacitance Vs Frequency Characteristic Distorts The Applied Sinewave F1 In The Figure Below, Generating Harmonics,.


Web a variable frequency oscillator (vfo) in electronics is an oscillator whose frequency can be tuned (i.e., varied) over some range. In this variable audio frequency. Web four fundamental oscillator circuits.

The Electrets Microphone Picks Up And Amplifies Sound Then Fed It.


Web the frequency of oscillation is determined by the barkhausen criterion, which says that the circuit will only oscillate at frequencies for which the phase shift around the feedback. Web rf oscillator a high voltage rf oscillator for driving multipole ion guides 1. Web a stable variable frequency oscillator can replace a crystal oscillator.

At Rf And Microwave Frequencies The Negative Resistance Design Technique Is Generally Favoured.


If you’re not a member of the rf design community, then the use of any analog oscillator may seem esoteric. This variable oscillator circuit uses the 555 ic in astable mode to produce square waves. Variable resistors are used to adjust the output voltage and waveform characteristics.